Instance Verification Kit (IVK)
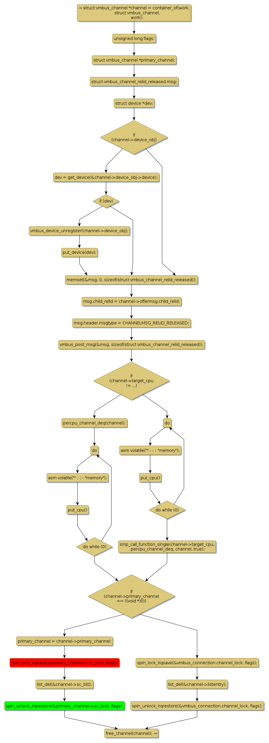
spin lock @ [6556+52+/linux-3.19-rc1/drivers/hv/channel_mgmt.c]
Instance Signature: sc_lock
|
The Matching Pair Graph:
|
|
Function Name
|
Control Flow Graph (CFG)
|
Events Flow Graph (EFG)
|
Source Correspondence
|
|
vmbus_process_rescind_offer
|
|
|
[5413+27+/linux-3.19-rc1/drivers/hv/channel_mgmt.c]
|